Page 96 - Demo
P. 96
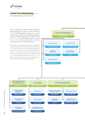
Struktur organisasi Perusahaan disahkan berdasarkan Surat Keputusan Direktur Utama PT Pertamina (Persero) No. Kpts-19/C00000/2020-S0 tanggal 16 Juni 2020 tentang Struktur Organisasi Dasar Subholding Upstream, dan Surat Keputusan Direktur Utama PT Pertamina Hulu Energi No. Kpts-052/PHE00000/2022/S0 tanggal 15 Juli 2022 tentang Penyempurnaan Organisasi Subholding Upstream PT Pertamina Hulu Energi. The Company%u2019s organizational structure was confirmed by virtue of Decision Letter of the Chief Executive Officer of PT Pertamina (Persero) No. Kpts-19/C00000/2020-S0 dated June 16, 2020 concerning The Basic Organizational Structure of Subholding Upstream, and Decision Letter of the Chief Executive Officer PT Pertamina Hulu Energi No. Kpts-052/PHE00000/2022/S0 dated July 15, 2024 concerning Supplementing the Organization of PT Pertamina Hulu Energi Subholding Upstream.STRUKTUR ORGANISASI [GRI 2-6]ORGANIZATIONAL STRUCTUREVice President HSSEGelar Winayawidhi SugandaVice PresidentUpstream InnovationAkbarVice PresidentLegal CounselSiti Nur MaulinaCorporate SecretaryArya Dwi ParamitaChief Audit ExecutiveEri Sulistyo SutiknoVP Upstream Business Planning & Portfolio ManagementAsep Samsul ArifinVP Upstream Business DevelopmentToriq AbdatVP Commercial & MonetizationDwi Darmawanta HartadjajaRachmat HidajatDirektur Perencanaan Strategis & Pengembangan Bisnis Director of Strategic Planning & Business DevelopmentVP New VentureBintoro WibowoVP Existing AssetsBayu GiriansyahVP Exploration Technical Excellence & CoordinationAhmad Najihal AmalMuharram Jaya PangurisengDirektur Eksplorasi Director of ExplorationVP Subsurface Development & Resources EvaluationAndri HaribowoVP Drilling & Well InterventionFata YunusVP Production & ProjectBenny Hidajat SidikVP D&P Technical Excellence & CoordinationDevialina Puspita DewiAwang LazuardiDirektur Pengembangan & Produksi Director of Development & ProductionChalid Said SalimDirektur Utama Subholding Upstream Chief Executive Officer of Subholding UpstreamHULU ENERGILaporan Keberlanjutan %u2022 Sustainability Report 94

