Page 77 - Demo
P. 77
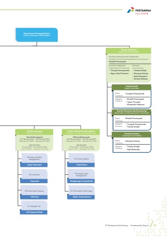
Villia SimVP Financing & TreasuryArif Syamsul HadiSr. Manager TaxAsep ChaerudinVP Policy and Risk ManagementCaesarianVP ControllerKomite InvestasiInvestment CommitteeKetuaChairmanNanang UntungAnggotaMembers%u2022 Tutuka Ariadji%u2022 Sigit RahardjoRapat Umum Pemegang SahamGeneral Meeting of ShareholdersBongbongan TampubolonVP Supply ChainManagementLinda DelinaVP Human CapitalAkbar Yudha PuteraVP Information TechnologyDewan KomisarisBoard of CommissionersKomisaris Utama/Komisaris IndependenPresident Commissioner/Independent CommissionerRinaldi FirmansyahKomisaris IndependenIndependent CommissionerKomisarisCommissioners%u2022 Tumpak Simanjuntak%u2022 Agus Joko Pramono%u2022 Tutuka Ariadji%u2022 Nanang Untung%u2022 Abdi Mustakim%u2022 Paiman RaharjoKomite AuditAudit CommitteeKetuaChairmanTumpak SimanjuntakAnggotaMembers%u2022 Rinaldi Firmansyah%u2022 Tjatur Purwadi%u2022 Arieyando MakmunKomite Nominasi dan RemunerasiNomination and Remuneration CommitteeKetuaChairmanRinaldi FirmansyahAnggotaMembers%u2022 Tumpak Simanjuntak%u2022 Tutuka AriadjiDannif Danusaputro20 Februari 2024 - 20 Februari 2027February 20, 2024 - February 20, 2027Harry M. Zen16 Juli 2020 - 20 Februari 2024July 16, 2020 - February 20, 2024Whisnu Bahriansyah20 Februari 2024 - 20 Februari 2027February 20, 2024 - February 20, 2027Oto Gurnita5 Mei 2021 - 20 Februari 2024May 5, 2021 - February 20, 2024Direktur KeuanganDirector of FinanceDirektur SDM & Penunjang BisnisDirector of HC & Corporate ServicesPT Pertamina Hulu Energi %u2022 Sustainability Report 75

