Page 112 - Demo
P. 112
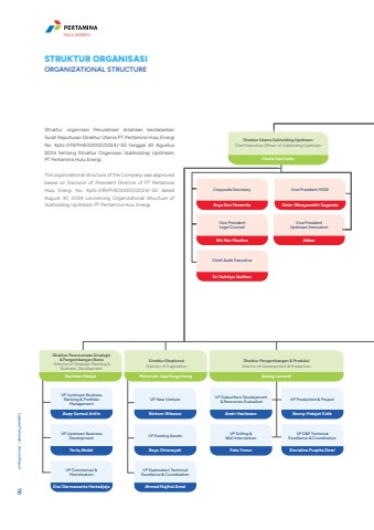
Struktur organisasi Perusahaan disahkan berdasarkanSurat Keputusan Direktur Utama PT Pertamina Hulu Energi No. Kpts-019/PHE00000/2024/-S0 tanggal 30 Agustus 2024 tentang Struktur Organisasi Subholding UpstreamPT Pertamina Hulu Energi.The organizational structure of the Company was approved based on Decision of President Director of PT Pertamina Hulu Energi No. Kpts-019/PHE00000/2024/-S0 dated August 30, 2024 concerning Organizational Structure of Subholding Upstream PT Pertamina Hulu Energi.STRUKTUR ORGANISASIORGANIZATIONAL STRUCTURE Vice President HSSEGelar Winayawidhi SugandaVice PresidentUpstream InnovationAkbarVice PresidentLegal CounselSiti Nur MaulinaCorporate SecretaryArya Dwi ParamitaChief Audit ExecutiveEri Sulistyo SutiknoChalid Said SalimDirektur Utama Subholding Upstream Chief Executive Officer of Subholding UpstreamVP Upstream Business Planning & Portfolio ManagementAsep Samsul ArifinVP Upstream Business DevelopmentToriq AbdatVP Commercial & MonetizationDwi Darmawanta HartadjajaRachmat HidajatDirektur Perencanaan Strategis & Pengembangan Bisnis Director of Strategic Planning & Business DevelopmentVP New VentureBintoro WibowoVP Existing AssetsBayu GiriansyahVP Exploration Technical Excellence & CoordinationAhmad Najihal AmalMuharram Jaya PangurisengDirektur Eksplorasi Director of ExplorationVP Subsurface Development & Resources EvaluationAndri HaribowoVP Drilling & Well InterventionFata YunusVP Production & ProjectBenny Hidajat SidikVP D&P Technical Excellence & CoordinationDevialina Puspita DewiAwang LazuardiDirektur Pengembangan & Produksi Director of Development & ProductionLaporan Tahunan %u2022 Annual Report 110HULU ENERGI

