Page 90 - Demo
P. 90
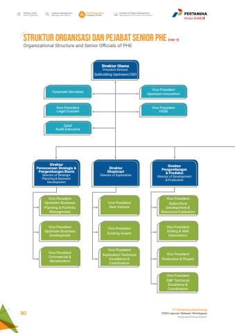
STRUKTUR ORGANISASI DAN PEJABAT SENIOR PHE [102-7]Organizational Structure and Senior Officials of PHELaporan ManajemenManagement ReportProfil PerusahaanCompany ProfileAnalisa & Diskusi ManajemenManagement Discussion & AnalysisIkhtisar 20202020 HighlightsPT Pertamina Hulu Energi2020 Laporan Tahunan TerintegrasiIntegrated Annual Report 90Direktur UtamaPresident DirectorDirektur Perencanaan Strategis & Pengembangan BisnisDirector of Strategic Planning & Business DevelopmentDirektur EksplorasiDirector of ExplorationDirektur Pengembangan & ProduksiDirector of Development & ProductionCorporate Secretary Vice PresidentUpstream InnovationVice PresidentHSSEVice PresidentLegal CounselChiefAudit ExecutiveSubholding Upstream/CEOVice PresidentUpstream Business Planning & Portfolio ManagementVice PresidentNew VentureVice PresidentSubsurface Development & Resources EvaluationVice PresidentUpstream Business DevelopmentVice PresidentExisting AssetsVice PresidentDrilling & Well InterventionVice PresidentCommercial & MonetizationVice PresidentExploration Technical Excellence & CoordinationVice PresidentProduction & ProjectVice PresidentD&P Technical Excellence & Coordination

