Page 149 - Demo
P. 149
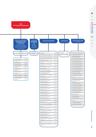
PHEPT Pertamina Hulu EnergiPT Elnusa Tbk51,10%PT Pertamina Hulu Energi Tengah K 99,00%PT Pertamina Hulu Energi NSB 99,50%PT Pertamina Hulu Energi Tuban 99,90%Pertamina Hulu Energi Offshore North West Java Llc. 100,00%PT Pertamina Hulu Energi South Jambi B 99,00%PT Pertamina Hulu Energi Metan Tanjung II 99,90%PT Pertamina Hulu Energi Metana Suban II 99,90%PT Pertamina Hulu Energi Metana Sumatra Tanjung Enim 99,00%PT Pertamina Hulu Energi Metana Kalimantan A 99,00%PT Pertamina Hulu Energi MNK Sakakemang 99,00%PT Pertamina Hulu Energi Metana Sumatra 7 99,50%PT Pertamina Hulu Energi Metana Sumatra 4 99,00%PT Pertamina Hulu Energi Metana Kalimantan B 99,00%PT Pertamina Hulu Energi Metana Sumatra 1 99,90%PT Pertamina Hulu Energi Metana Suban I 99,90%PT Pertamina Hulu Energi Metana Sumatra 3 99,50%PT Pertamina Hulu Energi Gebang N Sumatra 99,00%PT Pertamina Hulu Energi Metana Sumatra 6 99,50%PT Pertamina East Natuna 99,90%P E&P Libya Ltd 100,00%Pertamina Hulu Energi Bukat Ltd 100,00%PT Pertamina Hulu Energi Babar Selaru 99,50%PT Pertamina Hulu Energi Semai II 99,00%PT Pertamina Hulu Energi West Glagah Kambuna 99,00%PT Pertamina Hulu Energi Metana Sumatra 2 99,00%PT Pertamina Hulu Energi Metana Sumatra 5 99,90%PT Pertamina Hulu Energi Metan Tanjung IV 99,90%Pertamina Hulu Energi Ambalat Ltd. 100,00%Pertamina Hulu Energi Gebang N Sumatra 99,00%PT Formasi Sumatra EnergyGasindo Makmur Energy Ltd.PT Petroenergy UtamaBass Oil Sukananti Ltd.Foster Oil and Energy Pte. Ltd*Indrillco Hulu Energy Ltd.PT Techwin Benakat Timur**PT Tawun Gegunung EnergiPT Axis Sambidoyong EnergiPT QEI Loyak Talang GulaGunung Kampung Minyak Ltd.PT Energi Tanjung TigaPT Bunyu Tapa EnergiPT Banyubang Blora EnergiPT Samudra Energy BWP MeruapPT Petro Papua Mogoi WasianPT Alt GME Bungalun Kariorang RMH Tebat Agung Ltd.PT Aceh Timur Kawai EnergiPT Green World NusantaraPT Karavan Prima EnergiPT Estu Barata Naca Energi PT Deras Perenial EnergiPrakarsa Betung Meruo Senarmi Jambi PT Kvell BloraEnergiPT Tamiang EnergiPT Bukitapit Ramok Senabing EnergyPT Muji Bangun PabuanPT Global Migas NusantaraPT Sumber Migas NusantaraEntitas Anak, Jasa Distribusi dan Logistik Energi, Hulu Migas Terintegrasi dan Penunjang MigasSubsidiaries, Energy Distribution and Logistics Services, Upstream Integrated Oil and Gas, and Oil and Gas Support ServicesKerja Sama Operasi (KSO)Joint Operating Agreement (JOA)Entitas Anak Tanpa KegiatanSubsidiaries Without ActivitiesEntitas Anak, Pengolahan Gas Alam (LNG dan LPG)Subsidiaries, Natural Gas Processing (LNG and LPG)PT Sigma Cipta Utama 99,99%PT Elnusa Fabrikasi Konstruksi 99,97%PT Elnusa Petrofin 99,99%PT Patra Nusa Data 99,50%PT Elnusa Trans Samudera 99,99%PT Elnusa Geosains Indonesia 99,99%PT Elnusa Oilfield Services 99,99%KSO Elnusa - RAGA 100,00%PT Elnusa Daya Kreatif 99,99%PT Petrofin Energi Nusantara 99,76%PT Badak NGL55,00%PT Donggi Senoro LNG 29,00%Seplat 20,46%Entitas AsosiasiAssociated Entities010203 Company Profile Profil Perusahaan04050607 PT Pertamina Hulu Energi 147

