Page 111 - Demo
P. 111
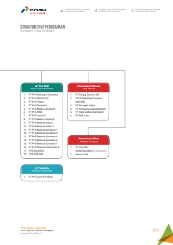
1. PT PHE Gebang N Sumatera2. PT PHE ONWJ LCC3. PT PHE Tuban4. PT PHE Tengah K5. PT PHE Metan Tanjung IV6. PT PHE WGK7. PT PHE Semai II8. PT PHE Metan Tanjung II9. PT PHE Metana Suban I10. PT PHE Metana Suban II11. PT PHE Metana Sumatera 112. PT PHE Metana Sumatera 313. PT PHE Metana Sumatera 414. PT PHE Metana Sumatera 615. PT PHE Metana Sumatera 716. PT PHE Metana Kalimantan A17. PHE Bukat Ltd.18. PHE Oil & Gas1. PT PHE Arun (Portfolio)1. PT Donggi Senoro LNG2. PCPP Operating Company SDN.BHD3. PT Pertagas Niaga4. PT Pertamina Hulu Mahakam5. PT Patra Drilling Contractor6. PT PGE Lawu1. PT Arun NGL (Dalam Likuidasi | in Liquidation)2. Natuna 2 BVAP Non AktifNon Active SubsidiariesAP PortofolioPortfolio SubsidiariesSTRUKTUR GRUP PERUSAHAANCompany Group StructurePerusahaan PatunganJoint VenturePerusahaan AfiliasiAffiliated CompanyTata Kelola Perusahaan yang BaikGood Corporate GovernanceTanggung Jawab Sosial PerusahaanCorporate Social ResponsibilityLaporan Keuangan KonsolidasianConsolidated Financial ReportPT Pertamina Hulu Energi2020 Laporan Tahunan TerintegrasiIntegrated Annual Report 111

